推荐产品
联系我们
深圳市骊微电子科技有限公司
电话:0755-23087599
手机:13808858392
邮箱:dunianhua@leweitech.com
地址:深圳市宝安区西乡鹤洲恒丰工业城B11栋5楼东
QX7136产品描述:
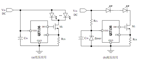
QX7136是一种输出电流可调的、低压差的 LED恒流驱动器, 仅需一个外接电阻和一个 NMOS 管就可以构成一个完整的 LED恒流驱动电路,调节该外接电阻就可以调节输出电流,输出电流可调范围为100mA到3000mA。
QX7136 内置过热保护功能,可有效保护芯片,避免温度超过120oC 时因过热而造成损坏。
QX7136具有欠压保护功能。
QX7136 自带软启动功能,该功能可以防止芯片在上电瞬间出现 LED 亮度的闪烁。
QX7136 采用SOT-89-5 的封装形式。
QX7136产品特点:
电源电压:2.7V~5.5V
输出电流:100mA到 3000mA。
输出电流精度:优于±5%
过热保护阈值:120oC
欠压保护:2.5V
电源电压可扩展至 400V以上。
典型应用图

典型应用图

阿里巴巴店铺
关注骊微
收藏骊微










