18W USB PD快充充电器方案极简Dome
字号:T|T
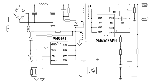
随着USB PD快充及高通QC4+快充的普及,市面上目前已有多款设备支持了USB PD快充,在USB PD&Type-C亚洲大会上,芯朋微应用技术总监王旷发布了《如何让PD快充及无线充方案更精简?》基于PN8161+PN8307H一套外围极简、极具成本优势的18W USB PD快充充电器方案。

18W PD快充充电器方案原边芯片PN8161采用SOP8封装,内置690V智能MOSFET,并节省启动电阻及CS侦测网络,集成市电Brown in/out、AC OVP等保护,可节省启动电阻、CS侦测网络、驱动及分离MOSFET等近颗10元器件。
18W PD充电器方案副边芯片PN8307H同样采用SOP8封装,内置60V智能MOSFET,可实现零外围工作,并通过控制策略创新降低SR反向电压至50V以内,显著降低方案成本。

整体方案支持90~265V市电输入,输出电压范围3.3-12V,电流分别是5V/3A、9V/2A、12V/1.5A,输出总功率为18W,同时,18W USB PD快充充电器方案效率满足CoC V5 Tier 2,拥有卓越的EMC性能;SR与协议芯片分开,协议芯片可根据客户的需求任意搭配,易实现最简通信模块,整体方案简洁、灵活。

目前,基于PN8161+PN8307H18W USB PD快充充电器方案已经量产出货,并得到了市场的高度认可与支持,传输速率快,供电能力强,有效的解决了手机快速充电续航等问题,同时,骊微电子作为芯朋微一级代理商,为你提供一站式的应用解决方案和现场技术支持服务,使产品的系统性能优异、灵活可靠,并具有成本竞争力。
上一篇:开关电源同步整流芯片工作原理 下一篇:常用dc-dc降压芯片推荐
同类文章排行
- ap8022代换viper22a可兼容,不改PCB及外围
- 电源芯片sdh8302s可PIN脚代换VIPER12A/AP80
- 什么是MOS管的雪崩及mos管雪崩击穿原理!
- 常用dc-dc降压芯片推荐
- PN555L内置690V小功率非隔离芯片可替PN8008
- sdh8303代换viper22a/AP8012H,PIN脚兼容无
- IR4427替换芯片ID1127双低侧、大电流驱动,
- 国产电源管理芯片有哪些?
- 常用低压mos管型号及选型!
- ob2269替代芯片CR6842成本低,性能更稳定!
阿里巴巴店铺
关注骊微
收藏骊微

