芯朋18W pd充电器方案放量,数十款产品争相采用!
字号:T|T
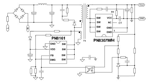
随着USB PD快充市场兴起,苹果新发布iPhone SE支持USB PD快充但并不标配,再次刺激了PD市场快速发展,目前18W pd充电器是市面上能见度最高的快充电源产品之一,国产电源芯片厂商芯朋微也看准了这一市场需求,发布PN8161+PN8307H 18W pd充电器高集成度解决方案,投入市场仅一年左右,数十款产品争相采用,取得了不错的市场成绩。

PN8161+PN8307H 18W pd充电器方案凭借着精简的外围电路、极佳的成本优势以及可靠的稳定性获得了市场的广泛认可,成为了当下18W pd充电器爆款方案,获得Baseus倍思、PISEN品胜、毕亚兹、Mcdodo麦多多、SSK飚王、POWER4、KunXing坤兴、古石等多个电源厂商和电商品牌的采用。

PN8161采用SOP8封装,集成市电Brown in/out、AC OVP等保护,可节省启动电阻、CS侦测网络、驱动及分离MOSFET等近颗10元器件;副边芯片PN8307H同样采用SOP8封装,并通过控制策略创新降低SR反向电压至50V以内,可显著降低方案成本。
同时,18W pd充电器方案效率满足CoC V5 Tier 2,拥有卓越的EMC性能;SR与协议芯片分开,协议芯片可根据客户的需求任意搭配,易实现最简通信模块,整体方案简洁、灵活。

18W pd充电器方案亮点:
节省10颗以上外围:无启动电阻、无CS侦测网络,原副边均实现SOP8功率集成;
满足CoC V5 Tier 2:专利高压启动,实现30mW待机功耗;工作曲线随输出电压自适应,不同输出电压下平均效率裕量均大于4个点;
EMC性能卓越:抖频幅度随负载自适应,改善传导;DCM/QR工作模式,避免次级整流管反向恢复问题,改善辐射;
3.3~12V宽输出电压范围:PN8161/PN8307H供电范围宽,无需额外LDO稳压;
协议芯片任意搭:SSR架构,方案易满足PD3.0/QuickCharge 4+。

基于PN8161+PN8307H高集成的18W pd充电器方案,凭借极简的外围设计和稳定的性能,迅速在占领了18W PD快充市场,并获得多家电源厂商和品牌的高度认可,骊微电子作为芯朋微资深代理商,为客户提供一站式电源解决方案服务,如有需要18W pd充电器方案原理图,电源输入输出规格,BOM 表和变压器参数以及安规和 EMI 测试数据等资料,可向骊微电子申请。
同类文章排行
- 常用电源管理芯片型号介绍
- PN8680M替代OB2500POP脚位一样,无需改板省
- AP8012H代换ST Viper12A可PIN to PIN兼容
- 主流的快充协议芯片PD充电芯片
- 富满pd协议芯片系列,pd快充协议芯片选型!
- 200V高耐压DC-DC降压型电动车控制器芯片
- 富满20-65W PD协议芯片
- PN8046宽输出非隔离转换芯片
- PN8036M宽输出范围非隔离ac/dc电源芯片
- 芯朋微(安趋)电机驱动芯片选型指南!
阿里巴巴店铺
关注骊微
收藏骊微

