推荐产品
联系我们
深圳市骊微电子科技有限公司
电话:0755-23087599
手机:13808858392
邮箱:dunianhua@leweitech.com
地址:深圳市宝安区西乡鹤洲恒丰工业城B11栋5楼东
PN8136NSC-T1 超低待机功耗12v1a 副边ic
所属分类:Chipown/芯朋微
品牌:芯朋微
型号:PN8136NSC-T1
封装:DIP-7
功率:12W
电流:
型号:PN8136NSC-T1
封装:DIP-7
功率:12W
电流:
订购热线:0755-23087599
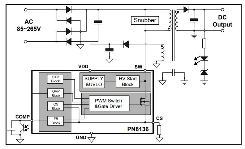
PN8136电源芯片内部集成了脉宽调制控制器和功率MOSFET,专用于高性能、外围元器件精简的交直流转换开关电源。
PN8136芯片提供了极为全面和性能优异的智能化保护功能,包括周期式过流保护(外部可调)、过载保护、软启动功能。通过Hi-mode、Eco-mode、Burst-mode的三种脉冲功率调节模式混合技术和特殊器件低功耗结构技术实现了超低的待机功耗、全电压范围下的最佳效率。良好的EMI表现由频率调制技术和SoftDriver技术充分保证。
PN8136芯片还内置智能高压启动模块。PN8136为需要超低待机功耗的高性价比反激式开关电源系统提供了一个先进的实现平台,非常适合五级能效Lever5、Eur2.0、能源之星的应用。
PN8136芯片特征
■内置650V高雪崩能力的功率MOSFET
■ Hi-mode(60kHz PWM)
■ Eco-mode(动态PFM)
■ Burst-mode (25kHz间歇工作模式)
■改善EMI的频率调制技术
■空载待机功耗 < 50 mW @230VAC
■软启动技术
■内置高压启动电路
■内置线电压补偿和斜坡补偿
■开放式输出功率 >17W@230VAC
■优异全面的保护功能 :过温保护(OTP)、过载保护(OLP)、外部电阻可调式周期过流保护(OCP)。
PN8136电源芯片引脚功能及封装

| 管脚标号 | 管脚名 | 管脚功能描述 |
| 1 | GND | 接地 |
| 2 | VDD | 工作电压输入引脚 |
| 3 | CS | 限流点设定 |
| 4 | COMP | 反馈引脚 |
| 5 | NC | 空脚 |
| 6 | NC | |
| 7 | SW | 高压MOSFET漏极脚 |
| 8 |
PN8136电路图典型应用

典型功率

应用领域
■机顶盒电源
PN8136NSC-T1电源芯片采用 DIP7 封装,应用功率密闭式230 VAC 12W,85-265 VAC 10W,PN8136的振荡频率固定在60 kHz,无需外围电路进行设置。它特有的频率抖动技术,可改善EMI特性,广泛应用于机顶盒电源等领域,更多PN8136NSC-T1 超低待机功耗12v1a 副边ic芯片资料手册及应用资料请向骊微电子申请。》
阿里巴巴店铺
关注骊微
收藏骊微










